关于再生美
关于再生美
发展历程
品牌标准
业务板块
再生美
商学院
再生美
美学
新闻动态
活动简讯
活动视频
加入我们
人才招聘
首页
关于再生美
发展历程
品牌标准
业务板块
再生美商学院
再生美美学
生命健康
精准筛查
新零售
新闻动态
活动简讯
活动视频
人才招聘
新闻动态
再生美官网
>
新闻动态
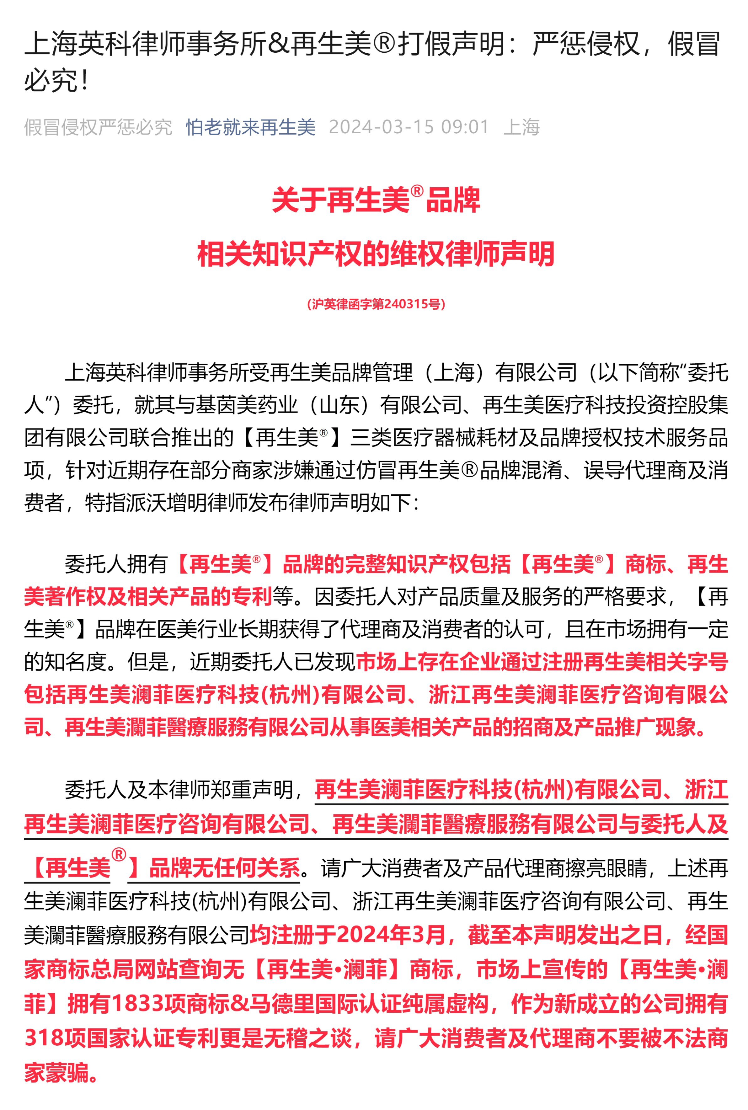
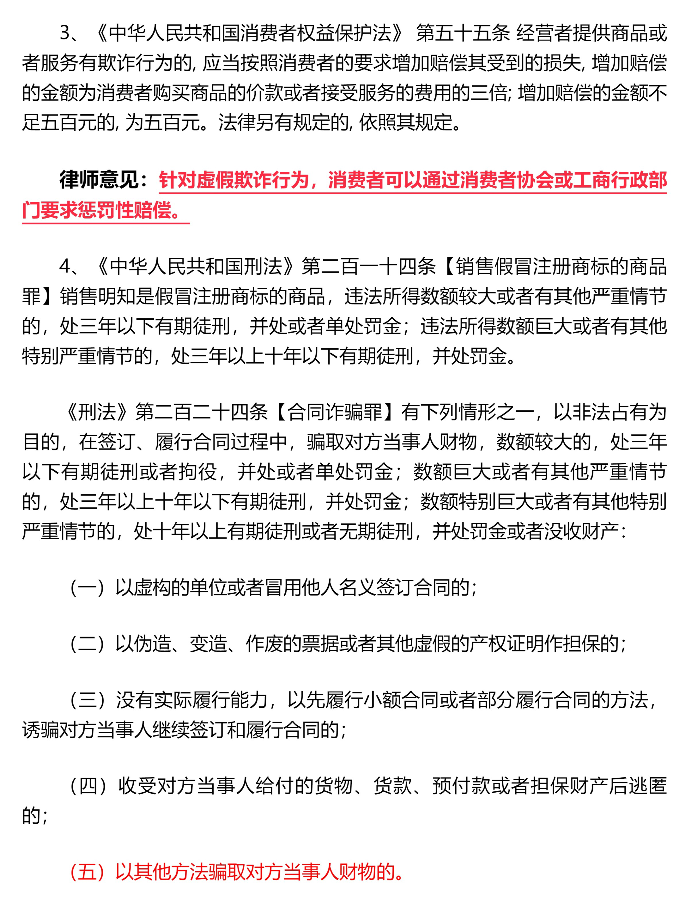
再生美打假声明:法网恢恢,疏而不漏!并携手上海英科律师事务所打假声明
来源:再生美 发布时间:2024-05-23
严惩假冒伪劣!侵权伪造必究!
上一篇
下一篇
列 表